tencent cloud

TencentDB for PostgreSQL

Release Notes and Announcements
Release Notes
Product Announcements
Product Introduction
Overview
Features
Strengths
Scenarios
Information Security
Regions and AZs
Product Feature List
Large version lifecycle description
MSSQL Compatible Version
Billing
Billing Overview
Instance Type and Specification
Purchase Methods
Refund
Overdue Payments
Backup Space Billing
Database Audit Billing Overview
Getting Started
Creating TencentDB for PostgreSQL Instance
Connecting to TencentDB for PostgreSQL Instance
Managing TencentDB for PostgreSQL Instance
Importing Data
Migrating Data with DTS
Kernel Version Introduction
Kernel Version Overview
Kernel Version Release Notes
Viewing Kernel Version
Proprietary Kernel Features
Database Audit
Audit Service Description
Activating Audit Service
View Audit Logs
Modify audit services
Audit Performance Description
User Guide
Instance Management
Upgrading Instance
CPU Elastic Scaling
Read-Only Instance
Account Management
Database Management
Parameter Management
Log Management and Analysis
Backup and Restoration
Data Migration
Extension Management
Network Management
Access Management
Data Security
Tenant and Resource Isolation
Security Groups
Monitoring and Alarms
Tag
AI Practice
Using the Tencentdb_ai Plug-In to Call Large Models
Building Ai Applications with the Tencentdb Ai Plug-In
Combining Supabase to Quickly Build Backend Service Based on TencentDB for PostgreSQL
Use Cases
postgres_fdw Extension for Cross-database Access
Automatically Creating Partition in PostgreSQL
Searching in High Numbers of Tags Based on pg_roaringbitmap
Querying People Nearby with One SQL Statement
Configuring TencentDB for PostgreSQL as GitLab's External Data Source
Supporting Tiered Storage Based on cos_fdw Extension
Implement Read/Write Separation via pgpool
Implementing Slow SQL Analysis Using the Auto_explain Plugin
Using pglogical for Logical Replication
Using Debezium to Collect PostgreSQL Data
Set Up a Remote Disaster Recovery Environment for PostgreSQL Locally on CVM
Read-Only Instance and Read-Only Group Practical Tutorial
How to Use SCF for Scheduled Database Operations
Fix Table Bloat
Performance White Paper
Test Methods
Test Results
API Documentation
History
Introduction
API Category
Making API Requests
Instance APIs
Read-only Replica APIs
Backup and Recovery APIs
Parameter Management APIs
Security Group APIs
Performance Optimization APIs
Account APIs
Specification APIs
Network APIs
Data Types
Error Codes
FAQs
Service Agreement
Service Level Agreement
Terms of Service
Glossary
Contact Us
DocumentationTencentDB for PostgreSQLUser GuideUpgrading InstanceKernel Minor Version Upgrade Principle Explanation

Kernel Minor Version Upgrade Principle Explanation

PDF
Focus Mode
Font Size
Last updated: 2025-07-22 20:25:30

Upgrade Necessity

TencentDB for PostgreSQL periodically releases new kernel minor versions, bringing feature improvements and optimizations, fixing related issues, effectively avoiding potential risks, and guaranteeing database stability and security. You are recommended to reasonably plan kernel minor version upgrade time according to your own business needs and upgrade strategy to ensure the database version is the latest. This document explains the principles behind kernel minor version upgrade in detail.

Upgrade Processing Process



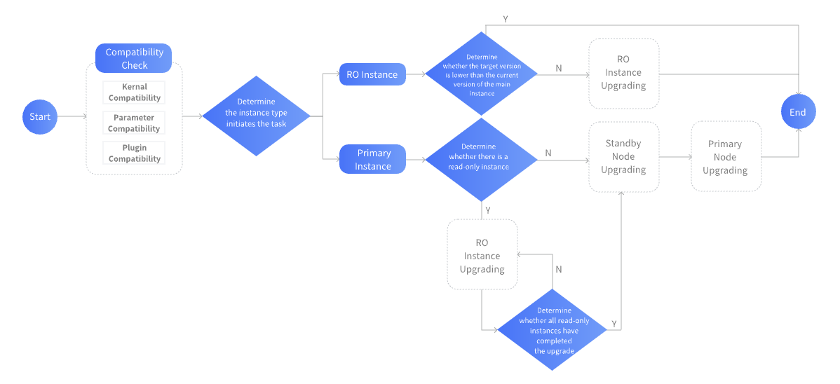
Compatibility Check

After the user initiates an upgrade task, the system first performs the following pre-check:
1. Kernel compatibility check: The system backend automatically detects the compatibility between the kernel minor version of the current database instance and the target minor version to prevent abnormal risks.
2. Parameter compatibility check: The system will detect whether user-defined parameters and system-managed parameters are compatible with the new version to prevent invalid parameters or conflicts. For user-defined parameters, if the parameter range corresponding to the target kernel version differs from that of the original kernel version, the system will provide a prompt when the parameter value exceeds the requirement of the target kernel version, allowing users to perform self-modification, as shown below.

3. Plug-in compatibility check: The system will detect whether installed plug-ins are supported by the new kernel minor version to avoid upgrade failure or feature exceptions caused by incompatible plug-ins.

Confirm Upgrade Sequence

Upgrading a Read-Only Instance

After the compatibility check is complete, the system will determine the instance type that requests the upgrade.
If the instance is read-only, directly enter the upgrade process;
If the instance is primary, start by upgrading all associated read-only instances. Once all read-only instances are upgraded, proceed with the primary instance upgrade process.
Note:
When initiating a kernel minor version upgrade task for the primary instance, all associated isolated, decommissioned but unrecovered read-only instances will also be upgraded. Both the primary and standby instances will enter the "upgrading kernel version" status. Instances in this status can still log in to use normally but are unable to perform management operations. Once an instance upgrade is complete, its status will restore to "running".

Note: If the primary node has multiple associated read-only instances, the read-only instances will be upgraded sequentially. Confirm the upgrade window in advance and ensure the business has a reconnection mechanism.
For the primary instance, to ensure high availability, the system will first upgrade the replica node. After the standby node upgrade is complete, proceed with the primary node upgrade.

Upgrading the Primary Instance

For the primary instance currently in the upgrade process, the system will pull a new secondary node with the same specification type as the original instance, sync data from the primary node to the new secondary node, and complete the upgrade on this secondary node. After the upgrade is completed, a primary/replica switch will be performed within the switch time specified by the user.


Updating Parameters at the Instance Level

During the upgrade, some parameters may be adjusted. Certain changes require restarting the database for the changes to take effect. Ensure your business has a reconnection mechanism.

Upgrade Task Completion

After the upgrade task ends, the upgrade task record will be displayed in version upgrading on the instance details page.
For a read-only instance, the upgrade task ends once the instance upgrade is complete.
For a primary instance, the upgrade task ends once all primary and secondary nodes are upgraded.


FAQs

Kernel Minor Version Upgrade after Downgrade Is It Possible

TencentDB for PostgreSQL does not support kernel minor version downgrade.

Impact of Upgrading Kernel Minor Version

Upgrading the minor kernel version will restart the instance and trigger a switchover. Generally, the service may experience a 30-second interruption once, with the specific time depending on the business scenario. We recommend choosing the instance maintenance time for the switchover and ensuring user applications have the automatic reconnection feature.
Active/standby switch can cause logical replication slot loss, leading to logical replication disconnection. To prevent inconvenience, please use logical replication slot fault migration (Failover Slot) capacity.

Help and Support

Was this page helpful?

Help us improve! Rate your documentation experience in 5 mins.

Feedback