tencent cloud

TDMQ for CKafka

Release Notes and Announcements
Release Notes
Broker Release Notes
Announcement
Product Introduction
Introduction and Selection of the TDMQ Product Series
What Is TDMQ for CKafka
Strengths
Scenarios
Technology Architecture
Product Series Introduction
Apache Kafka Version Support Description
Comparison with Apache Kafka
High Availability
Use Limits
Regions and AZs
Related Cloud Services
Billing
Billing Overview
Pricing
Billing Example
Changing from Postpaid by Hour to Monthly Subscription
Renewal
Viewing Consumption Details
Overdue Payments
Refund
Getting Started
Guide for Getting Started
Preparations
VPC Network Access
Public Domain Name Access
User Guide
Usage Process Guide
Configuring Account Permission
Creating Instance
Configuring Topic
Connecting Instance
Managing Messages
Managing Consumer Group
Managing Instance
Changing Instance Specification
Configuring Traffic Throttling
Configuring Elastic Scaling Policy
Configuring Advanced Features
Viewing Monitoring Data and Configuring Alarm Rules
Synchronizing Data Using CKafka Connector
Use Cases
Cluster Resource Assessment
Client Practical Tutorial
Log Integration
Open-Source Ecosystem Integration
Replacing Supporting Route (Old)
Migration Guide
Migration Solution Overview
Migrating Cluster Using Open-Source Tool
Troubleshooting
Topics
Clients
Messages
​​API Reference
History
Introduction
API Category
Making API Requests
Other APIs
ACL APIs
Instance APIs
Routing APIs
DataHub APIs
Topic APIs
Data Types
Error Codes
SDK Reference
SDK Overview
Java SDK
Python SDK
Go SDK
PHP SDK
C++ SDK
Node.js SDK
SDK for Connector
Security and Compliance
Permission Management
Network Security
Deletion Protection
Event Record
CloudAudit
FAQs
Instances
Topics
Consumer Groups
Client-Related
Network-Related
Monitoring
Messages
Agreements
CKafka Service Level Agreements
Contact Us
Glossary

Usage Process Guide

PDF
Focus Mode
Font Size
Last updated: 2026-01-20 16:52:39
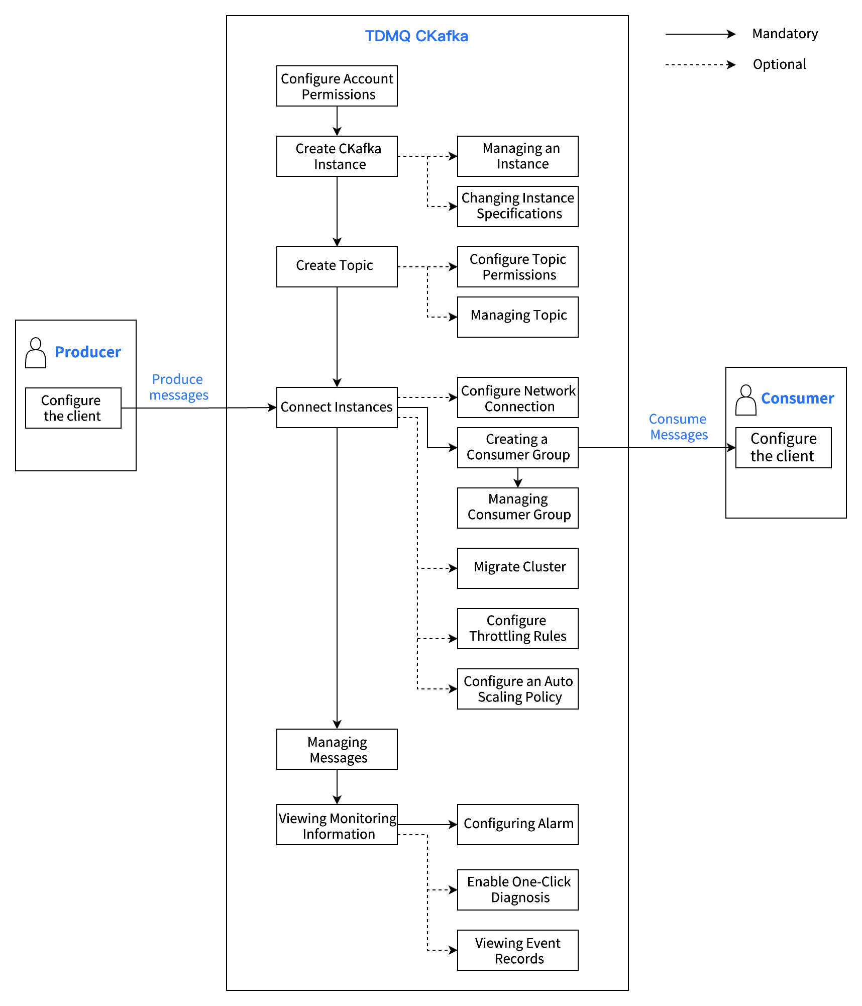
This document introduces the business usage process of TDMQ for CKafka, helping you quickly understand the core operation steps of CKafka and efficiently complete message production, consumption, and Ops management.

CKafka Instances

After purchasing a CKafka instance, you can deploy it in a formal production environment to support real-time message production and consumption for core business operations. The specific usage process is as follows:


CKafka Connector

When you need to migrate clusters or synchronize data, you can use the connector feature provided by CKafka.
The CKafka connector is a SaaS-based data access and processing tool on Tencent Cloud, providing a one-stop solution for efficient data access, processing, and distribution. It primarily offers two data transfer extensions: Kafka to Kafka and Kafka to Elasticsearch Service, with built-in extract, transform, and load (ETL) capabilities to help users build stable and reliable data transfer linkages at low cost.
For detailed introduction documentation, see Connector Introduction.


Help and Support

Was this page helpful?

Help us improve! Rate your documentation experience in 5 mins.

Feedback