Social Entertainment | Gaming Interaction | E-commerce Shopping |
![]() | ![]() | ![]() |
Platform | Documentation Entry | Supported Language/Framework |
Android | Kotlin / Java | |
iOS | Swift / Objective-C | |
Web | Vue / TypeScript |
Group Chat | Karaoke | Cross-room Connection |
![]() | ![]() | ![]() |
Platform | Documentation Entry | Supported Language/Framework |
Android | Kotlin / Java | |
iOS | Swift / Objective-C |
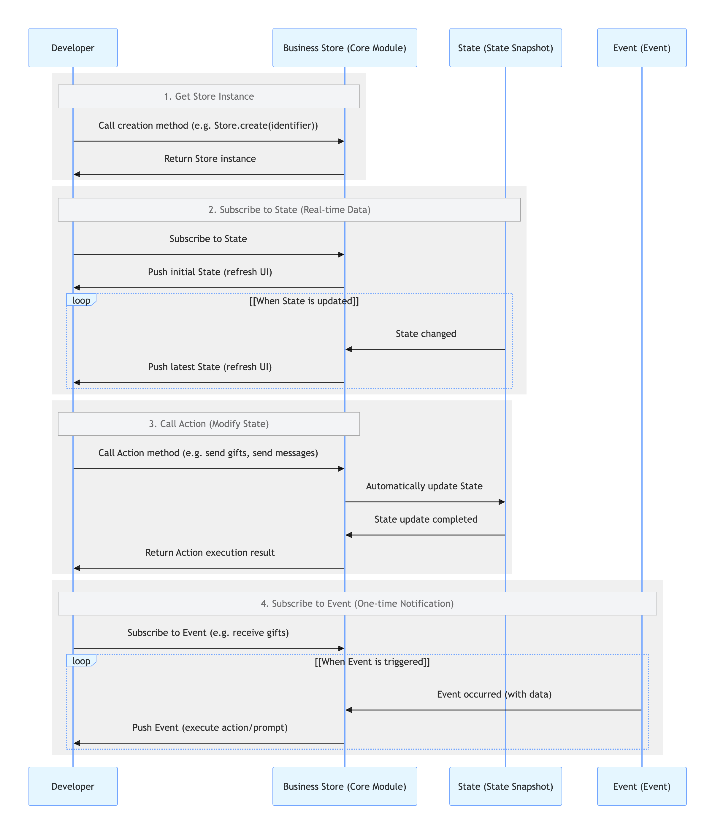
Concept | Definition | Example |
Store (State Manager) | Store is the logic and state manager for AtomicXCore scenario modules (such as calls, live streaming, live chat). | • CallListStore: Call Manager • LiveListStore: Live Stream List Manager • ChatStore: Live Chat Manager |
State (State Data) | A snapshot of the data managed by a Store, typically represented as a struct. The UI updates automatically by subscribing to changes in State. | • CallParticipantState: Call Participant State • LiveSeatState: Live Room Seat State |
Action (Business Method) | Business operation methods provided by a Store. Invoking an Action is the only way to update the State. | • likeStore.sendLike(): Send a like in live stream• barrageStore.sendTextMessage(): Send a barrage message• coGuestStore.applyForSeat(): Apply for co-hosting |
Event (Event Notification) | One-time callback notifications published by a Store, used for handling asynchronous events such as triggering UI animations or prompts. | • GiftEvent.onReceiveGift: Gift Received Event • HostEvent.onInvitationReceived: Host Invitation Received Event |
Store (State Manager). Follow these core steps to integrate AtomicXCore:
Store is the dedicated logic and state manager for each business module (such as live chat, gifts, calls). Perform all operations through the corresponding Store.State is a snapshot of the current data in the Store. Your UI should subscribe to changes in State and update automatically—do not modify State directly.Action methods are the only way to update State. When a user interacts with the UI (for example, clicking the like button), invoke the appropriate Action method from the Store. The Store will process the business logic (which may include network requests) and update its State upon success. All subscribers to the previous State are notified automatically, triggering a UI refresh.Event notifications differ from State. State reflects the current status (for example, total likes), while Event indicates what just happened (for example, a gift was received).Event notifications to trigger one-time UI effects, such as animations or pop-up prompts.Feedback