产品动态
产品近期公告
关于 TRTC Live 正式上线的公告
关于TRTC Conference 正式版上线的公告
Conference 商业化版本即将推出
关于多人音视频 Conference 开启内测公告
关于音视频通话 Call 正式版上线的公告
关于腾讯云音视频终端 SDK 播放升级及新增授权校验的公告
关于 TRTC 应用订阅套餐服务上线的相关说明
TestMeetingRoom,单击 创建。
/lib/debug/GenerateTestUserSig.dart 文件。GenerateTestUserSig.dart 文件中的相关参数:
flutter pub get。/ios工程。flutter run。文件或文件夹 | 功能描述 |
TRTCMeetingIndex.dart | 创建或进入会议界面 |
TRTCMeetingRoom.dart | 视频会议的主界面 |
TRTCMeetingMemberList.dart | 参会人员列表界面 |
TRTCMeetingSetting.dart | 视频会议相关参数设置界面 |
TRTCMeeting.dart 文件中看到该组件提供的接口函数,并使用对应接口实现自定义 UI 界面。

pubspec.yaml 中写如下依赖:dependencies:tencent_trtc_cloud: 最新版本号tencent_im_sdk_plugin: 最新版本号
Info.plist 中加入对相机和麦克风的权限申请:<key>NSMicrophoneUsageDescription</key><string>授权麦克风权限才能正常语音通话</string>
/android/app/src/main/AndroidManifest.xml 文件。xmlns:tools="http://schemas.android.com/tools" 加入到 manifest 中。tools:replace="android:label" 加入到 application 中。
lib/TRTCMeetingDemo/model/
sharedInstance 接口可以创建一个 TRTCMeeting 组件的实例对象。registerListener 函数注册组件的事件通知。login 函数完成组件的登录,请参考下表填写关键参数:参数名 | 作用 |
sdkAppId | |
userId | 当前用户的 ID,字符串类型,只允许包含英文字母(a-z、A-Z)、数字(0-9)、连词符(-)和下划线(_)。建议结合业务实际账号体系自行设置。 |
userSig |
TRTCMeeting trtcMeeting = TRTCMeeting.sharedInstance();trtcMeeting.registerListener(onListener);ActionCallback res = await trtcMeeting.login(GenerateTestUserSig.sdkAppId,userId,GenerateTestUserSig.genTestSig(userId),);if (res.code == 0) {// 登录成功}

// 1. 主持人设置昵称和头像trtcMeeting.setSelfProfile('my_name', 'my_avatar');// 2. 主持人创建会议ActionCallback res = await trtcMeeting.createMeeting(roomId);if (res.code == 0) {// 创建会议成功// 3. 打开摄像头和音频采集trtcMeeting.startCameraPreview(true, TRTCCloudVideoViewId);trtcMeeting.startMicrophone();// 4. 设置美颜trtcMeeting.getBeautyManager().setBeautyStyle(TRTCCloudDef.TRTC_BEAUTY_STYLE_PITU);trtcMeeting.getBeautyManager().setBeautyLevel(6);}

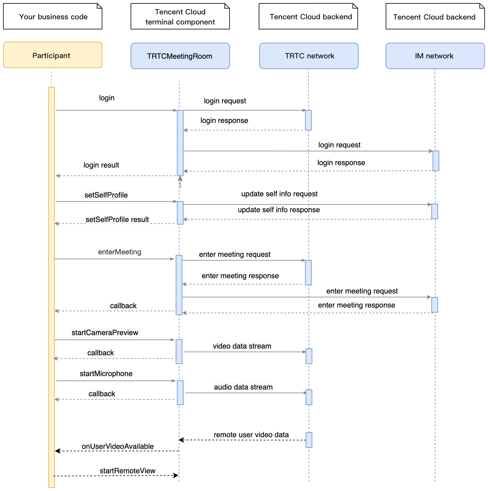
// 1. 参会成员设置昵称和头像trtcMeeting.setSelfProfile('my_name', 'my_avatar');// 2. 参会成员调用 enterMeeting 进入会议房间ActionCallback res = await trtcMeeting.enterMeeting(roomId);if (res.code == 0) {// 进入会议成功// 3. 打开摄像头和音频采集trtcMeeting.startCameraPreview(true, TRTCCloudVideoViewId);trtcMeeting.startMicrophone();// 4. 设置美颜trtcMeeting.getBeautyManager().setBeautyStyle(TRTCCloudDef.TRTC_BEAUTY_STYLE_PITU);trtcMeeting.getBeautyManager().setBeautyLevel(6);}// 5. 参会成员收到其他成员摄像头打开的通知,开始播放trtcMeeting.registerListener(onListener);onListener(TRTCMeetingDelegate type, param) {switch (type) {case TRTCMeetingDelegate.onUserVideoAvailable:if (param['available']) {trtcMeeting.startCameraPreview(param['userId'],TRTCCloudDef.TRTC_VIDEO_STREAM_TYPE_BIG,TRTCCloudVideoViewId);} else {trtcMeeting.stopRemoteView(param['userId'],TRTCCloudDef.TRTC_VIDEO_STREAM_TYPE_BIG);}break;}}
await trtcMeeting.stopCameraPreview();trtcMeeting.startScreenCapture(videoFps: 10,videoBitrate: 1600,videoResolution: TRTCCloudDef.TRTC_VIDEO_RESOLUTION_1280_720,videoResolutionMode: TRTCCloudDef.TRTC_VIDEO_RESOLUTION_MODE_PORTRAIT,appGroup: iosAppGroup,);
// 发送端:发送文本消息trtcMeeting.sendRoomTextMsg('Hello Word!');// 接收端:监听文本消息trtcMeeting.registerListener(onListener);onListener(TRTCMeetingDelegate type, param) {switch (type) {case TRTCMeetingDelegate.onRecvRoomTextMsg:print('收到来自' + param['userName'] + '的消息:' + param['message']);break;}}
// 发送端:您可以通过自定义 cmd 来区分禁言通知// eg: "CMD_MUTE_AUDIO"表示禁言通知trtcMeeting.sendRoomCustomMsg('CMD_MUTE_AUDIO', '1');// 接收端:监听自定义消息trtcMeeting.registerListener(onListener);onListener(TRTCMeetingDelegate type, param) {switch (type) {case TRTCMeetingDelegate.onRecvRoomCustomMsg:if (param['command'] == 'CMD_MUTE_AUDIO') {// 收到禁言通知print('收到来自' + param['userName'] + '的禁言通知:' + param['message']);trtcMeeting.muteLocalAudio(message == '1');}break;}}
文档反馈