tencent cloud
Promotions
Products
Solutions
Pricing
Partner Network
Marketplace
Explore
Prev
Next
Help us improve! Rate your documentation experience in 5 mins. |Start Now
Usage Process Guide
Download PDF
Last updated:2026-01-30 14:55:28
Usage Process Guide
Last updated: 2026-01-30 14:55:28
Download PDF
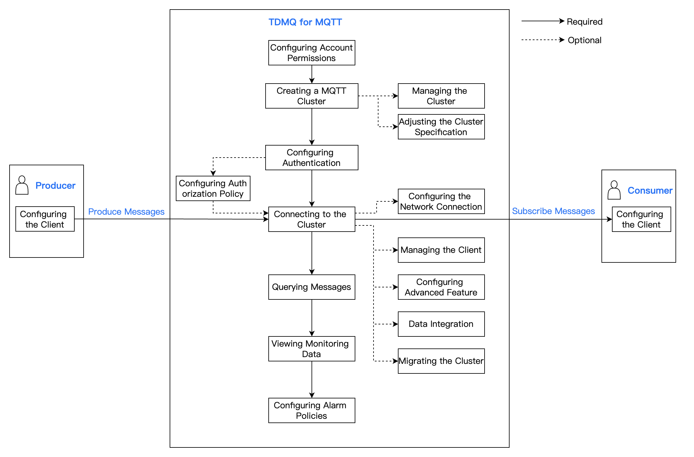
This article describes the business usage workflow of TDMQ for MQTT, helping you quickly understand the core operational steps of MQTT and efficiently carry out message production, consumption, and Ops management.
Was this page helpful?
You can also
Contact Sales
or
Submit a Ticket
for help.
Yes
No
Feedback